홈페이지 » 산업 » 의료/치과 제품 » 3D 프린팅 전자 피부 - 인간과 컴퓨터의 상호 작용

3D 프린팅 전자 피부 - 인간과 컴퓨터의 상호 작용

귀하의 메시지

facebook sharing button
twitter sharing button
line sharing button
wechat sharing button
linkedin sharing button
pinterest sharing button
whatsapp sharing button
sharethis sharing button

'촉각을 복제하고 이를 다양한 기술에 통합하는 능력은 산업에 혁명을 일으키고 장애인의 삶의 질을 향상시킬 수 있는 잠재력을 가진 인간과 컴퓨터의 상호 작용 및 고급 감각 경험을 위한 새로운 가능성을 열어줍니다. '라고 의생명공학과 교수 겸 연구 책임자인 Akhilesh Gaharwar 박사는 말했습니다.

1

논문의 주요 저자는 Gaharwar 박사의 학생이자 현재 Axent Biosciences의 과학자인 Kaivalya Deo와 Gaharwar 연구실의 전 Fulbright Nehru 연구원인 Shounak Roy입니다.


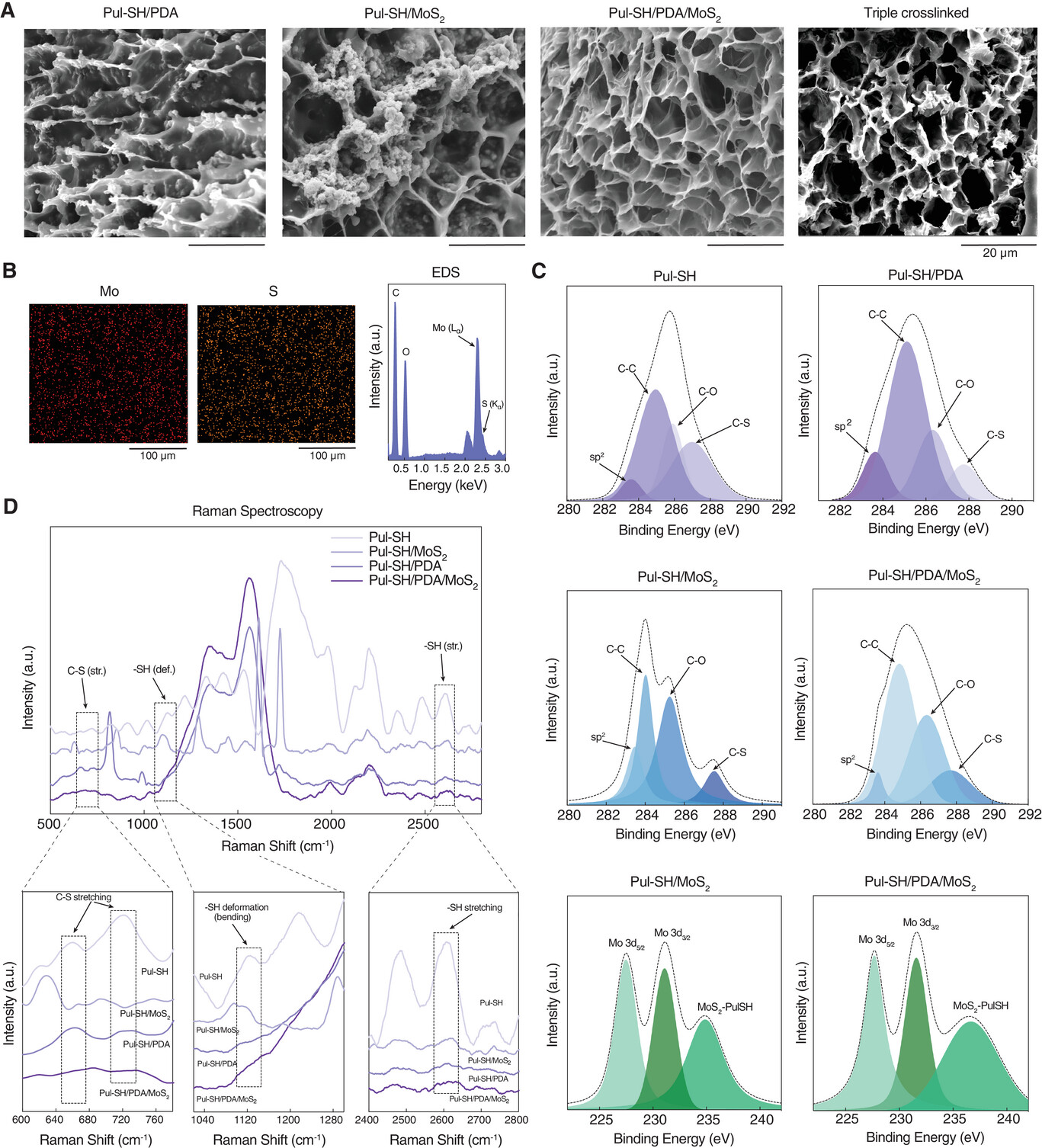
전자 피부 제조의 과제는 내구성이 뛰어나고 인간 피부의 유연성을 모방하고 생체 전기 감지 기능을 통합하며 웨어러블 또는 이식형 장치에 적합한 재료를 개발하는 것입니다.'과거에는 이러한 시스템의 강성이 우리 신체 조직에 비해 너무 높아서 신호 전달을 방해하고 생체-비생물적 인터페이스에서 기계적 불일치를 일으켰습니다'라고 Deo는 말했습니다.연구원들은 하이드로겔 기반 시스템에 '삼중 가교' 전략을 도입함으로써 유연한 생체전자공학 분야의 주요 한계 중 하나를 성공적으로 해결했습니다.

2

나노공학 하이드로겔을 사용하면 전자 피부를 3D 프린팅하는 과정에서 발생하는 몇 가지 문제가 해결됩니다.하이드로겔은 e-skin 생성 과정에서 전단 응력 하에서 점도를 감소시켜 취급 및 조작이 더 쉬워집니다.팀은 이 기능이 인간 피부의 다면적인 특성을 복제하는 중요한 측면인 복잡한 2D 및 3D 전자 구조를 구축하는 데 도움이 된다고 말합니다.


연구진은 또한 전자 피부가 물티슈에 접착되도록 돕기 위해 이황화 몰리브덴 나노 구성 요소(원자 구조에 결함이 있어 높은 전기 전도도를 허용하는 물질)와 폴리도파민 나노 입자의 '원자 결함'을 사용했습니다.


3

Roy는 다음과 같이 설명합니다. '특별히 고안된 이황화 몰리브덴 나노입자는 가교제 역할을 하고 하이드로겔을 형성하며 전자 피부에 전기 및 열 전도성을 제공합니다. 우리는 이를 핵심 성분으로 사용하고 재료의 접착 능력을 최초로 보고했습니다. 전자 피부는 역동적이고 젖은 생물학적 표면에 적응하고 부착해야 하기 때문에 젖은 조직에 대한 접착은 잠재적인 의료 응용 분야에 특히 중요합니다.'


다른 공동 작업자로는 텍사스 A&M 대학교 생의학 공학과의 Limei Tian 박사 그룹의 연구원과 인도 Mandi Institute of Technology의 Amit Jaiswal 박사가 있습니다.


e-skin의 향후 응용 분야는 움직임, 체온, 심박수 및 혈압과 같은 생체 신호를 지속적으로 모니터링할 수 있는 웨어러블 건강 장치를 포함하여 광범위합니다.이러한 장치는 사용자에게 피드백을 제공하고 운동 기술 및 조정 능력을 향상시키는 데 도움을 줍니다.


3D SHAPING는 중국 최고의 래피드 프로토타이핑 전문가 중 하나입니다.

빠른 링크

제품 카테고리

문의하기

저작권© 2023 3D SHAPING.에 의한 기술 leadong.com Sitemap